2018-08-29
2018-08-29
2018-08-16引言8月7日,中國航空器材集團能源管理有限責任公司(以下簡稱“中國航材能源”)與海爾中央空調簽署戰略合作協......
引言8月7日,中國航空器材集團能源管理有限責任公司(以下簡稱“中國航材能源”)與海爾中央空調簽署戰略合作協......
【新能源暖通網】
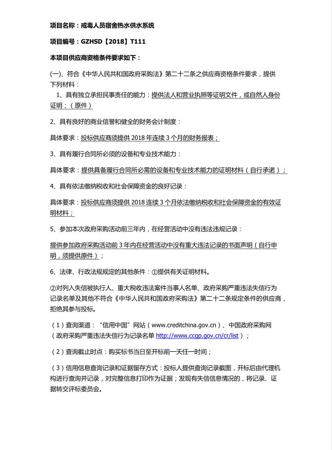
1、項目名稱: 戒毒人員宿舍熱水供水系統
2、項目編號: GZHSD【2018】T111
3、公示期限(不少于2個工作日): 2018-10-25—2018-10-26
4、采購預算: 300,000元
5、最高限價: 300,000元
6、采購預算確定依據: 采購批復
7、采購單位名稱: 貴州省女子強制隔離戒毒所
項目聯系人: 羅老師
聯系電話: /
8、采購代理機構全稱: 貴州恒盛達招投標有限公司
項目聯系人:楊金花
聯系電話:0851-85833229
9、任何單位和個人對本項目文件采購需求公示有異議的,可在公示期限內,反饋意見給代理機構。
附件(上傳采購文件主要包括:資格條件、技術參數、商務要求、評分辦法):
采購需求.pdf
